沖縄協同病院
沖縄協同病院産看護部インスタグラム 沖縄協同病院産婦人科インスタグラム

予約・予約変更は平日 13:30~15:30 098-853-1200

電話をかける アクセス・地図
MENU
  • 外来・入院 ご利用案内
  • 診療科案内
  • 病院案内
  • 医療機関の方
  • 採用情報
  • お問い合わせ
  • サイトマップ
  • 沖縄協同病院 看護部 インスタグラム
  • 沖縄協同病院 産婦人科 インスタグラム
HOME>病院案内>医療従事者の負担軽減及び処遇改善

医療従事者の負担軽減及び処遇改善

当院では医療従事者の負担軽減及び処遇改善のため、下記の項目について取り組みを行っております。

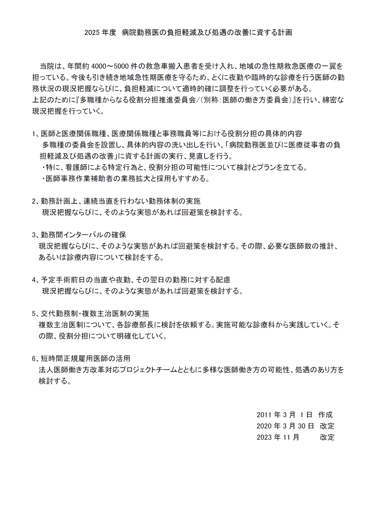
病院勤務医の負担軽減に資する計画
医療従事者の負担軽減取り組み
看護職員の負担軽減及び処遇改善計画

≪ 院内感染防止対策

看護師特定行為の包括同意 ≫

  • お問い合わせ
  • ご利用案内
  • 個人情報保護方針
  • サイトマップ
                   沖縄協同病院

〒900-8558 沖縄県那覇市古波蔵4-10-55 TEL:098-853-1200(代) FAX:098-853-1212(総務課)

© 2022 Okinawa Kyodo Hospital.